直接将肠道细菌分离并作为静脉注射的抗癌制剂进行系统性评估,在科学界依然是一块相对空白的领域。当前主流的细菌抗癌疗法多聚焦于大肠杆菌、沙门氏菌等基因工程改造菌株。这些人工改造的细菌在应用时面临着自发突变的风险,一旦突变可能导致其安全性下降。
为了寻找更安全的天然替代方案,日本科学家将目光投向了人类之外的自然界。流行病学观察指出,野生两栖动物极少罹患自发性肿瘤,这暗示其体内可能蕴藏着独特的抗癌机制。基于这一现象,一项新研究对两栖动物和爬行动物的肠道微生物进行了系统的抗癌潜力挖掘。

从自然界筛选潜在的“抗癌细菌”
研究团队选取了进化路径独特的低等脊椎动物作为样本来源,包括两种两栖动物:日本树蛙(Dryophytes japonicus)和红腹蝾螈(Cynops pyrrhogaster),以及一种爬行动物:日本草蜥(Takydromus tachydromoides)。通过严格的无菌采样与多种培养基筛选,团队成功从这些动物的肠道中分离出45株不同的细菌个体。
为了确保活体应用的安全性,研究人员首先在小鼠模型中对这45株细菌进行了静脉注射的生物相容性初筛。最终,有9株展现出良好安全耐受性的细菌脱颖而出,并经16S rRNA基因测序确认了它们的种属,涵盖了红球菌、柠檬酸杆菌、肠杆菌、微杆菌以及尤文氏菌等。

动物模型中的卓越表现
在确立安全性后,研究进入了实质性的抗癌疗效评估阶段。实验采用了免疫系统健全的Colon-26小鼠结肠癌模型。当小鼠体内的肿瘤生长至约200立方毫米时,单次静脉注射特定剂量的细菌悬液,并进行长达40天的追踪观察。
不同菌株展现出了截然不同的抗癌活性。其中,部分细菌(如来自树蛙的P. aryabhattai)并未显示出抗肿瘤效果;另有部分细菌在初期抑制了肿瘤生长,但随后肿瘤出现了复发。振奋的发现来自于日本树蛙肠道分离出的一株兼性厌氧菌——美洲尤文氏菌(Ewingella americana)。单次注射该菌后,小鼠体内的肿瘤被完全清除,实现了100%的完全缓解(CR),且显著延长了小鼠的整体生存期。
在整个治疗过程中,接受细菌治疗的小鼠体重保持稳定,未出现显著下降,表明该疗法在维持宿主生理稳态方面表现优异。更关键的是,在随后的肿瘤重新挑战实验中,被治愈的小鼠能够完全排斥新植入的肿瘤细胞,这证实了该细菌疗法成功激发了持久的抗肿瘤免疫记忆。

与传统疗法的疗效对决
为了客观评估E. americana的临床应用潜力,研究团队将其与现有的标准化疗法进行了平行对比,包括免疫检查点抑制剂(抗PD-L1抗体)和化疗药物(脂质体阿霉素,DOX)。常规疗法组的小鼠接受了每隔一天一次、共计四次的静脉注射治疗。
对比结果显示,虽然抗PD-L1抗体和脂质体阿霉素都能有效延缓肿瘤生长,但只有极少数情况能实现肿瘤的完全消退。相比之下,仅接受单次注射的E. americana组展现出压倒性的优势,不仅100%根除了肿瘤,还使小鼠的生存期较对照组延长了至少30天。监测数据也表明,该菌株的单次给药并未引起持续性的健康损害,具有与常规疗法相当甚至更优的总体安全性。

揭秘双重抗肿瘤机制
E. americana为何具备如此强大的疗效?深入的机制研究揭示了其“直接毒性”与“免疫调节”协同发挥作用的双重机制。
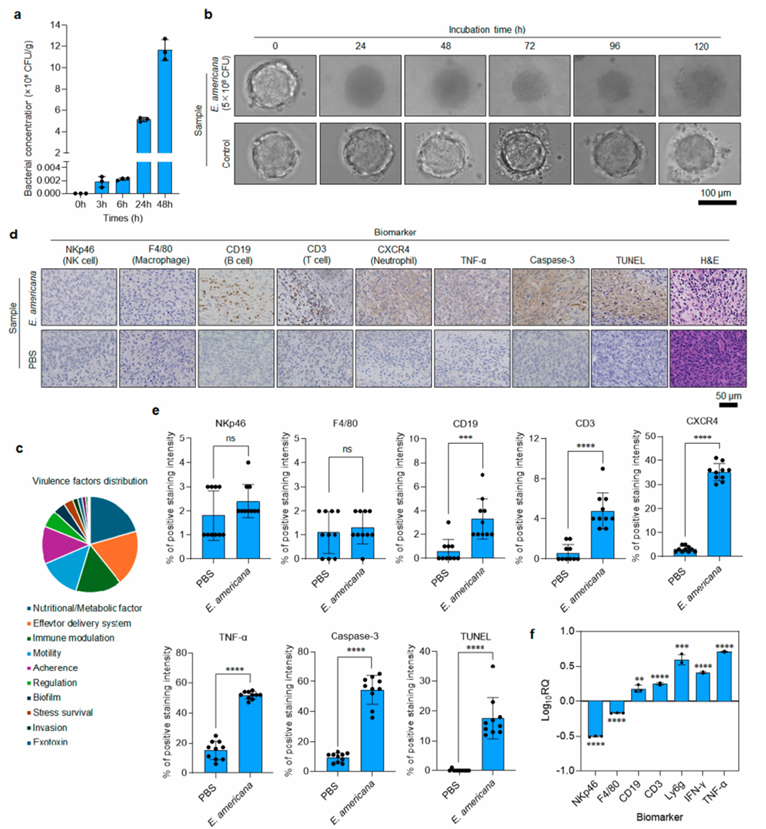
一方面是精准的肿瘤定植与直接杀伤。细菌集落定量分析表明,静脉注射后3至24小时内,肿瘤内部的细菌数量激增了约3000倍,证明其能高度选择性地在缺氧的肿瘤微环境中聚集并增殖。三维肿瘤球体共培养实验进一步证实,该菌分泌的溶血素和外毒素等毒力因子能够直接破坏癌细胞结构,导致肿瘤细胞迅速死亡。
另一方面是强效的宿主免疫系统唤醒。组织学和免疫组化分析显示,治疗后的肿瘤组织出现了广泛的细胞凋亡。同时,肿瘤内部的免疫细胞浸润显著增加,其中B细胞(CD19+)和T细胞(CD3+)分别增加了3%和5%,而中性粒细胞(CXCR4+)的增幅高达30%。
定量PCR分析也证实,给药仅6小时后,中性粒细胞、T细胞和B细胞便开始向肿瘤部位快速募集,并伴随干扰素-γ(IFN-γ)和肿瘤坏死因子-α(TNF-α)等促炎细胞因子的显著上调。这种快速的免疫级联反应,特别是大量中性粒细胞的招募,通过吞噬作用和分泌细胞因子等机制,对抗肿瘤起到了决定性作用。

高度的系统安全性
对于任何全身给药的细菌疗法而言,安全性是决定其能否进入临床的关键。研究结果表明,E. americana在这方面同样表现出色。
血液学和生化指标分析显示,注射细菌7天后,小鼠的白细胞、红细胞、血小板等血液常规指标,以及肝功能、肾功能和代谢等各项生化参数,均未见异常改变。体内药代动力学数据解释了这一安全性来源:该细菌在血液中的清除速度极快,24小时后已无法在血液中检测到,这与它在肿瘤内部的持续增殖形成了鲜明对比。
治疗30天后的组织病理学切片检查进一步确认,小鼠的心、肝、脾、肺、肾等重要器官内既没有细菌残留,也未出现组织损伤或炎症浸润。由于该菌株天然存在且对多种临床常规抗生素敏感,即便未来在临床中出现不可预见的过度炎症反应,也能通过抗生素进行及时、有效的干预。
总结与展望
这项研究打破了从人体肠道或通过基因工程寻找抗癌微生物的固有思维,证实了自然界中(尤其是具有特殊抗病机制的低等脊椎动物)的肠道菌群是一座尚未被充分发掘的医药宝库。美洲尤文氏菌以其天然的肿瘤靶向性、强效的杀伤力以及优异的生物相容性,展现出了作为新一代微生物抗癌制剂的巨大潜力。未来,探索其标准化生产工艺以及与现有免疫疗法的联合应用策略,将为突破目前实体瘤治疗的瓶颈提供全新的科学路径。
盈股网配资提示:文章来自网络,不代表本站观点。